2026/03/15
東京 日の出時刻 5:52
東京 日の入り時刻 17:48
昨日の摂取カロリー:―kcal / 1,800kcal(目標)
今朝の体重:―kg
おやすみの日はできるだけカロリーをおさえる意識はしつつ、
記録はとらずに気軽にする方向。
ということで、
『Google Workspace CLI』を導入し、
『Gemini CLI』と連携させて遊んでみましたので、
その記録でございます。
『Google Workspace CLI』がリリース!!~でも、Windowsだと……。~
先日、『Google Workspace CLI』がリリースされました。

googleworkspace/cli: Google Workspace CLI — one command-line tool for Drive, Gmail, Calendar, Sheets, Docs, Chat, Admin, and more. Dynamically built from Google Discovery Service. Includes AI agent skills.
前述の窓の杜さんの記事によると、
“「Google Workspace CLI」(gws)は、
「Google Workspace」に含まれるサービスを操作できるコマンドラインツール”
とのこと。
また、『Gemini CLI』とも連携できるとのことで、
これはおもしろいことができそうな予感!!
ということで、まずはWindows PCに設定してみました。
『Gemini CLI』に指示出しをすると、
確かにGoogleドキュメントなり、カレンダーなりにアクセスし、
作業をしてくれるのですが……日本語が文字化けする???
Geminiに確認すると、文字コードの問題であるとのこと。
その後、Linux MintのPCに設定してみたところ、
確かに文字化けは発生せず。
やむをえず、Windows PCではWSL環境下の『Gemini CLI』に
『Google Workspace CLI』を設定することで文字化けを回避することに。
ひと手間増えますが、ここは仕方ないですね。
なにやら最新版では対応が入ったかも?
なので、月曜日に確認してみたいと思います。
『Google Workspace CLI』をさわってみると……。
ちゃんと動く『Google Workspace CLI』をさわってみると、
「これは色々できるかも?」
というアイデアというか、ふとした思いつきが次々と湧いてきました。
想像するだけではわからない、触ってわかるもの、ってありますよね。
Googleのメールはもちろん、ドキュメント、スプレッドシート、
Todoもさわれます。
Google Apps Scriptは? と思いましたが、
そちらは『clasp – Apps Script CLI』を導入すれば
『Gemini CLI』からも触れるとのことなので、
追加で導入しました。
テストのコードを書いてもらいましたが、
バッチリ反映されたのでヨシ!
では、『Apps Script』で情報取得してみよう!
そこで、最初に思いついたのは、
『Apps Script』で定期的にRSSフィードを取得し
Googleドキュメントに保存すること。
『Google Workspace CLI』関係ないやん、って話なのですが、
まぁ、それはそれ。
これはさくっとGeminiがつくってくれて、
実際の動作も確認できました。
第一段階は完了!
Geminiに情報収集の仕組みについて提案してもらい、対応。
情報収集はざっくりできるようになりました。
ただ、これだとRSSフィードを取得して、
それを閲覧できるだけでつまらない。
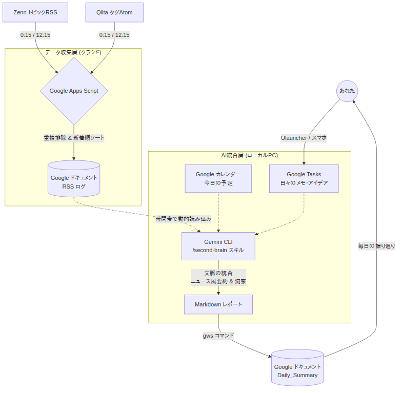
そこでGeminiに相談して、Geminiに諸々の情報をあつめて、
要約・分析してもらう仕組みにすることにしました。
それが以下画像の図です。

とりあえずは問題なく動くようにはなりました。
Claudeに改善提案をしてもらう。
一応は動くことを確認できましたが、
もうちょっと良くできないか? とClaudeに改善提案を依頼してみました。
そこでClaudeから提案されたのが以下です。
- RSSログへの事前スコアリング付与
- 収集ソースの追加
- Slackログの統合
- 週次レポートの追加
- フィードバックループの構築
- エラー通知の追加
なるほどと思うものが多々。
とくに、以下のものを活かすように、
というのはなるほどと思いました。

やはり、他のAIにも見てもらうのは大事ですね。
今後の展望。
Claudeの改善提案への対応と、
実運用の中での問題点洗い出しですね。
おそらく、RSSログを読みとる作業をGemini 3.1 Proで回してしまうと
利用量の問題が出てくるはずなので、
なにかしらの対応が必要になりそうです。
そこはGeminiと相談して、下のモデルで下準備をして、
最後にまとめるのをProにしてもらうようにする、
などの工夫を検討したいと思っています。
ともかく『Google Workspace CLI』の導入から思いついたもの、
なんとか今日1日である程度カタチにすることができました。
これで情報収集などが楽になるといいな、と期待しつつ。

コメント